SwordGuyJoe Posted December 27, 2013 Report Posted December 27, 2013 All, I am attempting to trace back the Kasama school to it's "roots". I have a couple of questions (maybe I should've just e-mailed Chris): In most sources it lists Shigetoshi as Kasama Shigetsugu's teacher. But here (http://www.aoijapan.com/katanakasama-ik ... tsugu-saku), they are stating that Shigetsugu learned from Morioka Masayoshi as well. Obviously, it is pretty easy to trace back his roots to Shodai Suishinshi Masahide, but who was Masahide's primary teacher? I don't have any Masahide books (or really any non-gendai books) to reference. Thanks. For Shigetoshi, who was his teacher (and is his name Miyaguchi or Kasama - I have conflicting references)? Edit: Adding File. This is where I am at so far. This is no where near complete, all-inclusive, or even correct (yet). Kasama School.pdf Quote
cabowen Posted December 27, 2013 Report Posted December 27, 2013 Couldn't open your pdf for some reason Joe...See below- it should answer most of your questions. If you have others, let me know... Note that there are some typos in this: Ozaki Suketaka should be 助隆 Miyaguchi Shigetoshi should be 繁寿 Isobe Mitsuhiro should be 光広 Probably more but I don't have time now to check everything.... There are sources that state that Shigetoshi was a student of Hamabe Toshizane of Inaba (there are some issues with this) and that he was adopted into the Hamabe family. He is said to have then returned to Shizuoka Prefecture and returned to using the Miyaguchi surname. He is said to have studied horimono with a member of the Ozaki Suketaka group....This contradicts the info below. He was born in Tenpo 9 and died at the age of 69 in Meiji 39 (1906). In any case, he was surely not a student of Ozaki Suketaka. It is reported that Kasama started training under his uncle Shigetoshi in 1899 (Shigetoshi would have been 62 and Shigetsugu 13) and went to Tokyo in 1903 with his teacher and Masatoshi, at 17, where he worked with Morioka Masayoshi. After a short time, Shigetoshi returned to Shizuoka. Kasama and Masatoshi lived on the second floor of Masayoshi's house with he and his wife in Koishikawa. Masayoshi was an excellent smith and it was a great loss when he died at the young age of 46. Contrary to the lineage listed below, he studied under both Sadakazu and Kanenori, both Teishitsu Gigei'in. He became a smith for the Imperial Household and made a number of gensui-to. It is these connections that opened the door for Kasama to also become a smith for the Imperial Household and to have access to the top echelon of the military and government. From Taisho into early Showa, Shigetoshi, Masatoshi, Masayoshi, and Kasama all worked for a time at the Army's arsenal in Koishikawa. Without this work, they would have not been able to survive as private sword orders were few and far between. I should also add that as I recall, I found some documents that placed Kasama as a student of Miyaguchi Masatoshi, not Miyaguchi Shigetoshi. In truth, it is probably safe to conclude that he studied under both of them...Miyaguchi Masatoshi name was Yonezawa Kanjiro-he was adopted into the MIyaguchi family. He took the mei Masafusa when his son, Toshihiro, became head of the household. He died in 1919. Kasama would have been about 33. Interestly, Kasama is reported to have used the mei Masateru at first... Many of the students listed below as belonging to Tsukamoto Okimasa and some of the others actually trained under Kasama as well. Quote
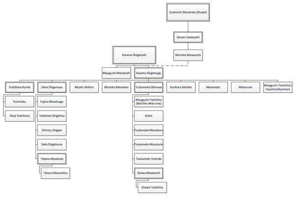
cabowen Posted December 28, 2013 Report Posted December 28, 2013 This might be of some help as well: 1. Shigetoshi (繁寿) 1.1. Masatoshi (正寿) / Masafusa (正房) 1.1.1. Motohiro (基広) 1.1.1.1. Masamoto (正基) 1.1.2. Shigetsugu (繁継) / Masateru (正輝) 1.1.2.1. Toshihiro (寿広) / Yasuhiro (靖広) /Kunimori (国護) 1.1.2.1.1. Tsunatoshi (恒寿) / Toshimune (寿宗) 1.1.2.1.2. Uju (宇寿) 1.1.2.1.3. Kamikuni (神国) 1.1.2.1.4. Chikafusa (親房) 1.1.2.1.5. Mitsuhiro (光広) 1.1.2.1.6. ? (林幸太郎) 1.1.2.1.7. Masatoshi (正寿) / Hiromoto (広元) 1.1.2.1.8. Mitsuyasu (光保) ** 1.1.2.2. Shigemasa (繁正) / (繁政) 1.1.2.2.1. Masayuki (政幸) 1.1.2.2.2. Masatsune (正恒) 1.1.2.2.3. Ichibun (一文) 1.1.2.3. Masataka (正尊) / Noriaki (徳顕) 1.1.2.4. Okimasa (起正) 1.1.2.4.1. Masaaki (正和) 1.1.2.4.2. Kiyoaki (清和) 1.1.2.4.3. Masasumi (正澄) 1.1.2.4.4. Yoshiaki (喜昭) / Masamitsu (正光) 1.1.2.4.5./1.1.2.1.7. Masatoshi (正寿) / Hiromoto (広元) ****The following students studied under Kasama Shigetsugu at the Denshujo. Also listed are these student's students: 1.1.2.5. Kuniiye (国家) 1.1.2.5.1. Masasane (正真) 1.1.2.5.2.. Kuninobu (国展) 1.1.2.5.3. Kuniyasu (国安)/ Kunitoshi (国寿) 1.1.2.5.4. Yoshimitsu (吉光) 1.1.2.5.5. Shoji (荘二) / Kuniiye (国家) 1.1.2.5.6 Yoshindo (義人) 1.1.2.6. Akitomo (昭友) 1.1.2.6.1. Tomomaro (友麿) 1.1.2.6.1.1. Sukefusa (助房) 1.1.2.6.2. Tomohide (友秀) / Sukehide (介秀) 1.1.2.6.3. Sadatomo (貞友) 1.1.2.6.4. Mitsuyasu (光保) ** 1.1.2.7. Akimune (昭宗) 1.1.2.7.1. Munetsugu (宗次) 1.1.2.8. Akihisa (昭久) 1.1.2.9. Akifusa (昭房) 1.1.2.10. Munetsugu (宗継)/ Akimori (昭盛) 1.1.2.11. Tsugukiyo (継清)/ Akitsugu (昭継) 1.1.2.11.1. Tsuguhiro (継弘) 1.1.2.12. Munetoshi (宗利)/ Munehide (宗秀) Hidemune (秀宗) 1.1.2.13. Tsuguyasu (継康) 1.1.2.14. Tsuguyoshi (継義) 1.1.2.15. Kanetsugu (兼継) 1.1.2.16. Tsugunobu (継延)/ Kaneharu (兼春) 1.1.2.17. Tsugumasa (継政) 1.1.2.18. Teruhide (輝秀) 1.1.2.18.1. Teruyoshi (輝吉) / Teruhide(輝日天) (Teruhideユs younger brother) 1.1.2.18.1.2. Teruiye (輝家) 1.1.2.18.2. Terukatsu (輝勝) 1.1.2.18.3. Yoshiteru (義輝) 1.1.2.18.4. Terumitsu (輝光) Quote
Brian Posted December 28, 2013 Report Posted December 28, 2013 Here's Joe's file as an image Brian Quote
SwordGuyJoe Posted December 28, 2013 Author Report Posted December 28, 2013 Brilliant! Thank you so much Quote
cabowen Posted December 28, 2013 Report Posted December 28, 2013 You are welcome.... Let me know if you have time this Spring to come down for a gendai festival... Quote
SwordGuyJoe Posted December 28, 2013 Author Report Posted December 28, 2013 I am confident that I can make that happen. Quote
cabowen Posted December 28, 2013 Report Posted December 28, 2013 Great....I will see if I can round up a few more like minded sword nuts and we'll make a day of it....Maybe around April or so... Let me know if there are any specific smiths you would like to see and I will do what I can to accommodate... Quote
w.y.chan Posted December 29, 2013 Report Posted December 29, 2013 Seem to recall Sato Akinori was also a student of Kasama Shigetsugu. Quote
cabowen Posted December 29, 2013 Report Posted December 29, 2013 That's what I was referring to when I mentioned there are many other smiths not listed above as students of Kasama who did in fact train under him for some amount of time. Quote
SwordGuyJoe Posted December 29, 2013 Author Report Posted December 29, 2013 I'm up to see anything but my wish list would include: Shigetoshi (I've never seen one, much less have one in hand) Shigetsugu (shoshin, not daisaku) - though I've seen many and handled a couple Horii Toshihide Shibata Ka Nidai Kawashima Tadayoshi and any other Kawashima den Gassan - any one really Minatogawa or yasukuni - I'm not terribly drawn to the latter and the former is way over priced Hmmmm. Not sure on any others. If more come into town, I'll bring my now small collection of two Okimasa and Shodai Tadayoshi (since two of the three were yours). Quote
cabowen Posted December 30, 2013 Report Posted December 30, 2013 Shigetoshi's work is very scarce. I have a tiny yari made by him. I don't remember if it is here or in Japan- I will have to check. I still have things over there... I have a Kasama tanto that I believe is a jishin mei, with horimono. A few Horii blades. No Ka, Gassan, Tadayoshi or Minatogawa as none of these are Tokyo. A few interesting Yasukuni to... A few others I will take out that may surprise and delight...If you are interested in Tsukamoto Okimasa, I can bring out works by him and his brothers. His brothers' work is pretty rare... I will see if I can get a few others I know within a few hours to come. One guy has lots of excellent gendaito...I will see what I can do... Would love to see my old friends again! Quote
SwordGuyJoe Posted December 30, 2013 Author Report Posted December 30, 2013 On the Okimasa- Yes please! I've bought the two that I've found and am anxious to see his siblings work. Quote
cabowen Posted December 30, 2013 Report Posted December 30, 2013 I will look forward to the Spring then... Quote
w.y.chan Posted December 30, 2013 Report Posted December 30, 2013 Reference of several Shigetoshi http://www.e-sword.jp/sale/2013/1310_1047syousai.htm http://winners-auction.jp/productDetail/2692/ http://sinogi.dee.cc/katarogu/1801/sigetoshi-k92815/k92815.html Quote
David Flynn Posted December 31, 2013 Report Posted December 31, 2013 I have been told, that Tsukamoto Masakazu, was Okimasa's Older brother and not his student. I was also told that Masakazu was the inherited head of the clan. I don't really know if this is true, because I can't read Japanese. Quote
cabowen Posted January 1, 2014 Report Posted January 1, 2014 Okimasa entered into the Kasama school ahead of him and was his senior as far as sword making is concerned. It is probably the case that both trained under Kasama but no doubt Masakazu was also learning from Okimasa. Quote
Recommended Posts
Join the conversation
You can post now and register later. If you have an account, sign in now to post with your account.